At innDex, my role centres on helping customers use our platform to meet a broad range of compliance requirements in the construction industry. This often starts with collaborative conversations around a table, because no two contractors or developers operate in exactly the same way, hence innDex has turned into the Swiss army knife of the ConTech world.
These discussions are often shaped by the Building Safety Act (BSA) and the need to support the Golden Thread of information. In the UK residential sector, this frequently leads to a focused conversation on how to efficiently and robustly meet the requirements of Part L of the Building Regulations, while ensuring the process feeds into wider compliance goals, without duplicating work.
One issue that keeps coming up is how best to manage the photographic evidence now required under the 2022 updates to Part L (with amendments in 2023, always check the latest version on gov.uk!).
As of 15 June 2022, builders of new residential dwellings must provide photographic evidence during construction to demonstrate compliance with energy efficiency standards assessed under SAP 10.2.
According to Appendix B of Approved Document L, Volume 1 (2021), photographs must be taken at key construction stages, before work is covered up. Required photo categories include:
Each image must be time-stamped and geo-tagged to ensure authenticity and traceability to the specific dwelling. This evidence is then submitted to both the Standard Assessment Procedure (SAP) assessor and the Building Control Body.
To capture this efficiently, you need more than just a smartphone camera, you need a system that integrates quality management, evidence capture, and compliance workflows.
On innDex, we help customers structure this through robust Checks, allowing users to:
The innDex Quality Checks tool handles all timestamping, geo-tagging and linkage between photos and construction elements automatically, making it simple for both site teams and auditors.
Need to capture snagging or ad hoc progress photos? No problem. These can be managed through the Snagging and Photos tools, also built into the same ecosystem.
The aim of the game here is to make it as easy as possible for the person on site. They need to know exactly what evidence is needed, and it needs to be quick and slick to do it. If it isn't then corners will be cut, information will be missed, and your process fails (I'm sure there are some excellent process/house/foundation metaphors here that someone wittier than me can spin out…).
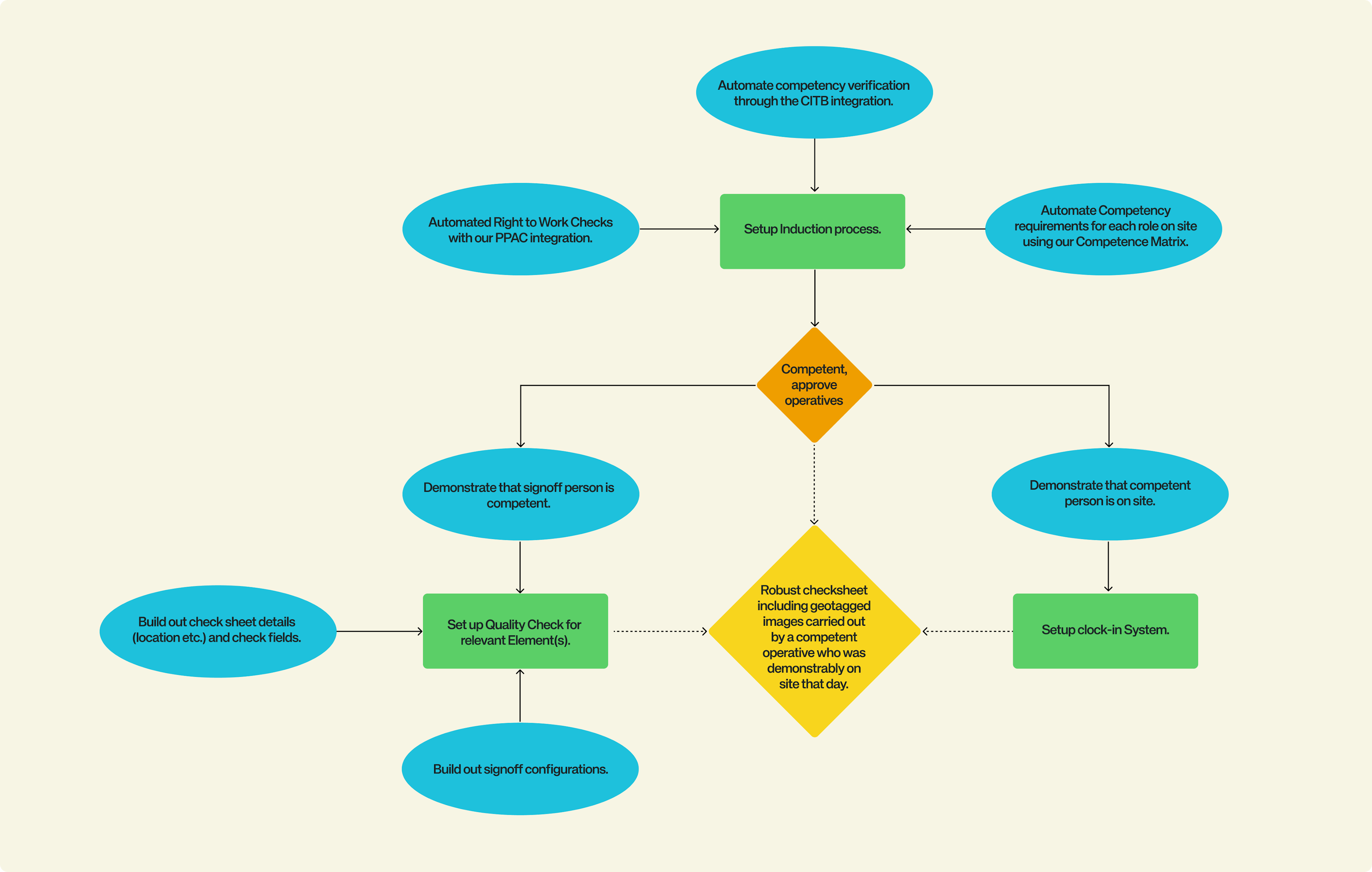
One of the key benefits I often show customers is how this workflow doesn't sit in isolation. Because Part L evidence sits alongside Inductions, Competency Management, and Timekeeping in innDex, it becomes part of a unified strategy to demonstrate compliance across the Building Regulations, BSA, and the Golden Thread.
In short, you're not just collecting data for one regulation, you're generating value across your entire compliance framework.
Here's a process diagram I developed with a customer, showing how Part L evidence ties into broader workflows they were already managing on innDex, from Competency tracking to Site Inductions to Inspection signoffs:

By embedding these compliance processes into a single digital toolkit, we help project teams save time, reduce duplication, and build smarter while staying on the right side of the regulations.
We respect your right to privacy. You can choose not to allow some types of cookies. Your cookie preferences will apply across our website.
These cookies are necessary for the website to function properly and cannot be switched off. They help with things like logging in and setting your privacy preferences.
These cookies allow us to recognise and count the number of visitors and to see how visitors move around our website. This helps us improve the way our website works.
These cookies provide extra features and personalisation to improve your experience. We may also share this information with third parties for this purpose.